FY27 State Budget Submission Book
FY27 State Budget Submission Book

NEW JERSEY INSTITUTE OF TECHNOLOGY
FY2027 STATE BUDGET REQUEST

Section 1PRESIDENT'S STATEMENT |

NJIT PRESIDENT’S STATEMENT
New Jersey Institute of Technology (NJIT) is a university that excels at preparing students for uncommon success in technological and scientific fields. We also are a research powerhouse that makes technological breakthroughs, transforms industries, and improves lives. NJIT is New Jersey’s greatest producer of technological knowledge and talent. We are an engine of opportunity for diverse and talented students who become highly valued members of the state’s workforce. NJIT is the leading producer of scientists and engineers for our state, and our current first-year class is the largest in NJIT history. We are preparing the professionals who will lead and advance the key industries that are the foundation for New Jersey’s economy.
- We are home to colleges of architecture, computing, and engineering that are among the largest in the region.
- 93.1% of NJIT students major in a STEM discipline.
- NJIT is one of the most diverse universities in the nation and has earned designation from the United States Department of Education as a Minority Serving Institution, a Hispanic Serving Institution and an Asian American Native American Pacific Islander Serving Institution.
- More than 60% of the Black and Hispanic engineers graduating from New Jersey colleges are NJIT alumni, and nearly one quarter of all computing degrees awarded to underrepresented minority students by New Jersey public institutions are earned by NJIT students.
- NJIT also works closely with thousands of pre-college students annually to attract a broad student body to the STEM disciplines and provide them with the skills they need to pursue STEM degrees.


NJIT also is a catalyst for economic growth and a nexus of innovation – a physical and njii.com intellectual focal point that brings together researchers, learners, entrepreneurs and partners from government, industry and the community. NJIT’s annual economic impact on the State of New Jersey is more than $2.8 billion, and we produce nearly $200 million in research activity each year that is practical or applied in nature, solving real-world problems in areas that include the life sciences, health care, civil infrastructure, advanced manufacturing, artificial intelligence, cybersecurity, transportation, energy, national defense, materials science, and many other fields. In addition, our New Jersey Innovation Institute (NJII) provides direct linkages to industry and fosters collaboration that leads to new products, business solutions, and the application of shared resources and expertise toward solving complex problems. We have built a robust, cradle-to-market ecosystem that develops student/faculty research, fostered by our Center for Translational Research, provides a framework for industry and governmental collaboration, and brings innovations to market through our NJII Venture Studio, which is a partnership with the New Jersey Economic Development Authority.
The Wall Street Journal ranks NJIT as the #1 public institution in New Jersey for both alumni salaries (#7 among public universities nationally and #25 overall) and value (#42 overall nationally). NJIT also is ranked # 27 in the U.S. by The Princeton Review as a Best Value College, in addition to being rated among the top 40 public national universities and top 80 overall by U.S. News & World Report. We are one of only three R1 research universities (the highest possible ranking within the Carnegie Classification) in the state and are the only university in the country that is designated by the Carnegie Classification as a top tier research university, a tech-focused university, and an opportunity college, which means that our students enjoy high career earnings and upward economic mobility. For New Jersey and its economy to flourish, NJIT must continue to be a catalyst for workforce development as well as scientific breakthroughs and technological innovations. Therefore, we submit the following priority requests in order to help grow our state’s innovation economy.


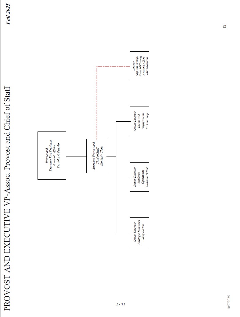
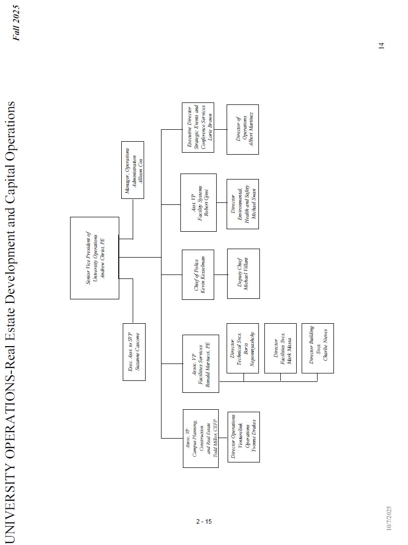
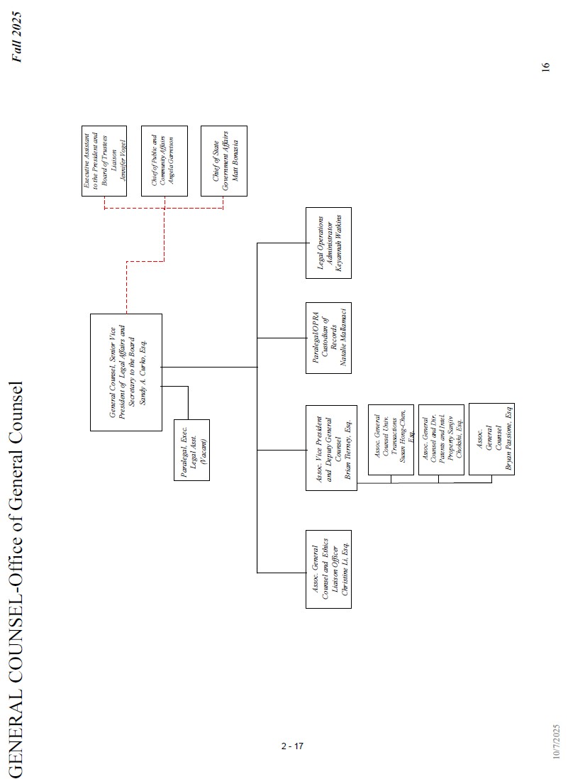
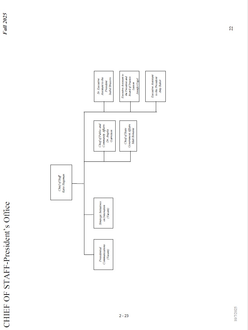
Section 2EVALUATION DATA/ORGANIZATION CHART |






















Section 3BUDGET INFORMATION |







Section 4FY2027 PRIORITY REQUESTS |
New Jersey Institute of Technology
FY2027 Budget Priority Requests
This section identifies budgetary needs exceeding our current appropriation, defined as initiatives to enable New Jersey’s polytechnic university to strategically provide a quality engineering workforce, applied science and technology research, community service, and economic development/industry partnerships, thereby meeting New Jersey’s economic and societal goals.
Below is a summary of our priority requests for FY2027, which support these objectives.
Total FY2027 Priority Requests ($000's):
Priority Request: | Total $ |
| 1) Public Polytechnic Adjustment Aid | $18,602 |
| 2) FTE Cap Increase (+219) | $ - |
3) Maintenance of Senior Public Institution Formula-Based Appropriations
| $15,435 |
Grand Total | $34,037 |
The detailed narratives supporting these requests are included in the following section.
Public Polytechnic Adjustment Aid
FY27 BUDGET REQUEST
To offset the differential cost of delivering a polytechnic education to its students, NJIT is requesting continuation of adjustment aid totaling $18.602M as calculated using NBER data and actual degrees awarded.
BACKGROUND
As New Jersey’s public polytechnic university, NJIT confers 22.0% of all STEM degrees awarded by NJ senior public institutions and is a top 20 national university in producing Black and Hispanic engineers. Indeed, more than 60% of Black and Hispanic engineers graduating from New Jersey colleges are alumni of NJIT. Our colleges of architecture, computing, and engineering are among the largest in the region. Much of the diverse STEM workforce that New Jersey’s key industrial sectors desperately need is educated at NJIT, and many of the undergraduate students we enroll come from low-income households – including 41% of whom are Pell-eligible – with a great need for support programs to navigate our challenging curriculum.
However, while the State’s economy and our STEM graduates reap the benefits of an NJIT degree, State operating aid currently does not account for the differential cost of delivering a STEM education. Specifically, in a working paper entitled “The Costs of and Net Returns to College Major” published by the National Bureau of Economic Research (NBER), economists from Yale University and the University of Chicago found that the delivery of STEM majors such as engineering and the physical sciences cost approximately twice as much as the least expensive majors (business, humanities and library sciences). (See: https://www.nber.org/papers/w23029)
A recent study published in Educational Policy examines whether a focused STEM incentive in state funding policies leads to greater undergraduate STEM degree completions, finding that funding incentives do lead to more students graduating in the high-demand fields of STEM (Li, 2020).
(17) (PDF) Performance Funding Policy Impacts on STEM Degree Attainment (researchgate.net)
As the State’s only polytechnic institution, NJIT awards the overwhelming majority of its degrees, 93.1%, in the more costly disciplines of engineering, physical sciences, computing, math, and architecture. NJIT is also one of only two four-year public universities in the State to offer architecture. At the conclusion of the 2023-24 academic year, all other NJ four-year public universities awarded on average 26.0% of their degrees in the STEM disciplines, enabling them to offset the cost of delivering these academic programs with substantial enrollment in other less costly disciplines (e.g., Sociology, Psychology, Literature).
Notably, a STEM education offers a path to upward economic mobility for our students. NJIT is ranked 3rd in NJ (and first among N.J. publics) by Payscale for Salary Potential, with early career salaries averaging $69,200 and mid-career salaries averaging $129,600 for NJIT students holding a bachelor’s degree. NJIT is also ranked #41 by Payscale for College Return on Investment (ROI), with a 20-year net ROI of $729,000.
CHART A: Percent of STEM Degrees by Institution
(Sorted Highest to Lowest % STEM degrees)
| AY 23-24 | |||
| Institution | Total Degrees | %STEM | %Non-STEM |
| New Jersey Institute of Technology | 3,187 | 93.1% | 6.9% |
| Rutgers, the State University - New Brunswick | 13,073 | 39.5% | 60.5% |
| Rowan University | 5,451 | 28.5% | 71.5% |
| Montclair State University | 5,318 | 20.0% | 80.0% |
| The College of New Jersey | 1,912 | 18.2% | 81.8% |
| Rutgers, the State University - Newark | 1,919 | 35.0% | 35.0% |
| Stockton University | 2,365 | 16.7% | 83.3% |
| New Jersey City University | 1,453 | 15.1% | 84.9% |
| Kean University | 3,059 | 15.7% | 84.3% |
| Ramapo College of New Jersey | 1,394 | 15.4% | 84.6% |
| William Paterson University of New Jersey | 2,832 | 6.8% | 93.2% |
| Rutgers, the State University - Camden | 1,694 | 11.9% | 88.1% |
| STEM Excluding NJIT | 40,470 | 26.0% | |
In recognition of the differential cost of providing a polytechnic education and given the critical role polytechnic institutes play in training a highly skilled future workforce, other states allocate special appropriations to their public polytechnic institutions. For example:
- The Colorado Commission on Higher Education’s Master Plan, “Colorado Rises: Advancing Education and Talent Development” identifies its #1 strategic goal as increasing degree and credential output in the high-demand STEM fields by 16% between 2017 and 2025. The State has noted that three-quarters of its top jobs by demand, growth rate, and earnings potential in the coming years will require STEM-education specializations.
- In support of this initiative, and as a result of its highly specialized STEM mission, Colorado School of Mines was treated as a “Specialty Education Program,” receiving an additional state allocation of 10% of its base funding.
- The State of Ohio has committed $141M since 2009 through the “Choose Ohio First Scholarship” program, awarding scholarships to more than 19,500 students and direct support to its higher education institutions, to significantly strengthen Ohio’s competitiveness within the fields of science, technology, engineering, math and medicine (STEMM)”. The State increased its FY23 funding for this program by 12%, to $28M.
- The State of Michigan has designated and maintained a line-item in the State Budget: MI-STEM, which allocates over $8M annually to Higher Education Institutions for the cost of delivering these “highly desired academic disciplines.”
- Methodology for Estimating NJIT’s Adjustment Aid: FY27 Budget Request
To offset the differential expense of delivering the more costly polytechnic education to its students, NJIT is requesting supplemental adjustment aid totaling $18.602M based on the following rationale:
- CALCULATION OF CURRENT BASE STATE OPERATING AID PER DEGREE: FY26 State-funded base operating aid for four-year State institutions per degree = $11,744. This amount is calculated by dividing the total FY26 base State appropriation of $512.711M for all institutions (excluding TESU), by 43,657, the number of degrees awarded by these institutions in academic year 23-24.
- CALCULATION OF DIFFERENTIAL COST RATIO: STEM VS. NON-STEM: Utilizing the average cost per major, as determined by NBER, the cost of a STEM major relative to a non-STEM major can be determined. For example, using the average cost of delivering a non-stem degree of $34,000 compared to the cost of an engineering degree of $62,297 results in a differential cost ratio of 1.83 for engineering. Using this methodology and applying the resulting cost differential to actual degrees awarded by NJIT in academic year 2023-2024 yields the requested Polytechnic Adjustment Aid of $18,602,086 ($53,187,086 - $34,585,000). (SEE CHARTS B & C below.)


SOURCE: https://www.nber.org/system/files/working_papers/w23029/w23029.pdf
(p. 40)
State Authorized FTEs
BUDGET REQUEST
NJIT requests an increase in our State Authorized FTE cap to 1,532, representing a 219 FTE increase above our current 1,313 FTE count.
BACKGROUND
NJIT requests an increase in our State Authorized FTE cap to 1,532, representing a 219 FTE increase above our current 1,313 FTE count.
- Total student headcount for the academic year has increased from 9,943 in FY13 to 13,176 in FY26, an increase of 32.5%.
- Research and associated expenses have increased from $107.3M in FY13 to nearly $178M by the conclusion of FY25, an increase of 65.9%.
- Total operations have grown from $359.0 Million in FY13 to $791.7 Million in FY26, an increase of $432.7 million, or 120%.
In FY22, NJIT’s State Authorized FTE cap increased by 126 positions to 1,313 from the previous cap of 1,187, which had been in place since FY12.
Our FY27 budget request includes 219 additional FTEs. Of this amount, 165 FTEs are needed in the current fiscal year to account for existing employees and anticipated hires necessary to meet the teaching capacity of current enrollment and to provide improved support services for our evolving student body, including additional academic advisors, full-time instructional staff, financial aid specialists, counseling center staff, disability services professionals, and other student life staff. These positions are crucial to both maintaining and improving retention and graduation rates, key metrics for both NJIT and the Office of the Secretary of Higher Education.
Moreover, pursuant to P.L. 2008, c. 89, any adjunct faculty member or part-time instructor whose employment began after October 31, 2008, is eligible to participate in the Alternate Benefits Program (ABP); however, there has been no adjustment to NJIT's State-approved FTE cap to recognize that population. NJIT’s current, active roster of pensionable adjuncts totals 431; at a course load equivalent to 1/8 of a full-time instructional faculty member, these critical members of the workforce would equate to an additional 54 FTEs.
| Summary of State Authorized FTE Budget Request | |
| Priority Request | FTE |
| NJIT Faculty & Staff FTEs | 165 |
| Pensionable Adjuncts | 54 |
| Total State Authorized FTE Increase | 219 |
Maintenance of the 4-Year Senior Public Institutions Formula-Based State Appropriations
| FY26 Formula-Based State Appropriations | |
| Priority Request | Amount($000's) |
| Outcomes-Based Allocation (OBA) | 15,435 |
| Fringe Support for Public Research Institutions of Higher Education – Continuation Funding | 54 |
| Total FY26 Formula-Based State-Appropriations | 15.435 |
OUTCOMES-BASED ALLOCATION (OBA)
NJIT requests the full maintenance of the Outcomes-Based Allocation at $15,435,000. This funding stream is essential as it directly ties state investment to documented institutional performance in areas deemed critical to New Jersey's economic and social future. Retention of this allocation ensures NJIT can sustain the progress achieved in student success metrics and workforce development.
JUSTIFICATION AND ALIGNMENT ON STATE PRIORITIES
The Outcomes-Based Allocation (OBA) provides critical financial incentives that reward public four-year institutions for achieving measurable results. NJIT has leveraged this allocation to drive institutional performance across three foundational areas:
- Student Success and Completion: This allocation supports initiatives that ensure students’ progress efficiently and graduate on time. It funds enhanced academic support, advising infrastructure, and retention programs proven to reduce time-to-degree and improve graduation rates, thereby increasing the supply of highly educated talent into the state’s workforce.
- Access and Equity: OBA funds are deployed to support efforts that broaden access for traditionally underserved populations, including first-generation and low-income students. By providing resources necessary for equitable student outcomes, this funding directly addresses the State's goal of closing achievement gaps and promoting economic mobility.
- Workforce Responsiveness (STEM Focus): As a leading technological university, NJIT’s performance is heavily weighted on the successful completion of degrees in high-demand fields, particularly Science, Technology, Engineering, and Mathematics (STEM). The OBA rewards this production, ensuring the talent pipeline meets the pressing needs of New Jersey's innovation economy, including pharmaceutical, defense, technology, and advanced manufacturing sectors.
FRINGE SUPPORT FOR PUBLIC RESEARCH INSTITUTIONS OF HIGHER EDUCATION
NJIT requests the continued, full funding of the $67,500,000 OSHE Grant-in-Aid (GIA) for Fringe Support for Public Research Institutions of Higher Education. This essential, targeted funding is not a subsidy for existing operations. Instead, it is a critical mechanism required to maintain and enhance the national and global competitiveness of NJIT's research enterprise.
BACKGROUND
New Jersey’s State fringe benefit rate is the highest in the country. In FY2020, the rate was 46%; by FY2024, it had increased to 77.6%, representing a 67% rise in just four years. Furthermore, the main cost driver is the Public Employees' Retirement System (PERS) pension costs (defined benefit plan) and the majority of NJ Public HE Institutions participate in the Alternative Benefits Program (ABP) where the employer match for retirement is capped at 8% (defined contribution plan), therefore overstating the employer costs of fringe benefits for public research universities.
This is a clear competitive disadvantage for public research university faculty and other institutional researchers. Federal and non-federal granting agencies recognize that New Jersey researchers will complete less research per award, due to our fringe rate, relative to grant applications from every other state and/or applicant. The high fringe rate is also having a chilling effect on the recruitment of top-tier researchers who are reluctant to leave a low-fringe-rate state only to see a significant portion of each grant award eroded – including these researchers’ existing, multi-year awards – by the high cost of New Jersey’s fringe benefits.
New Jersey policymakers have acknowledged the importance of New Jersey’s public research enterprise by attempting to alleviate this disadvantage. In Fiscal Year 2023, the Legislature and the Governor added $35 million to the State budget in the Fringe Support for Public Research Institutions of Higher Education line item. This Grant-in-Aid increased to $70 million in FY24 and $75 million in FY25, before being reduced to $67.5 million in FY26. Given the rising cost of benefits, any further reduction to this GIA could prove detrimental to it’s original intentions.
The allocation of this appropriation as a grant to New Jersey’s five public research institutions has allowed those institutions to negotiate lower federal fringe rates with federal granting agencies. However, maintaining this level of support is necessary to bring fringe rate relief to all researchers: philanthropic, corporate, State, and other non-federal awards are commonplace at these institutions.
JUSTIFICATION AND ALIGNMENT ON STATE PRIORITIES
This appropriation directly addresses the fiscal disparity created by NJ’s high state employee benefit rates for personnel funded by sponsored research grants.
- Bridging the Fiscal Gap and Maintaining Competitiveness: The State's mandated full-time fringe benefit cost for employees in the Public Employees' Retirement System (PERS) is approximately 67.1%. This rate is dramatically higher than the national average utilized by Federal grants and other agencies, which typically ranges from 35% to 40%. The $6.33 million in Research Institution Fringe Support effectively bridges this gap, allowing NJIT to apply a competitive rate (35%-40%) to grant proposals. If this aid were eliminated, NJIT would be required to apply the full 67.1% rate to all externally funded research personnel (e.g., Federal, NSF, NIH, DoD). This artificially inflated cost severely limits the personnel and resources that can be budgeted within a grant’s fixed award ceiling.
- Preventing Research Erosion: The failure to maintain this appropriation would immediately jeopardize NJIT's ability to compete for external funding, leading to two critical adverse outcomes:
- Reduced Grant Awards: NJIT proposals would become financially uncompetitive, resulting in fewer grant awards and a decline in critical research activity and innovation.
- Decreased Indirect Cost Recovery (ICR): A reduction in total dollars awarded to the University would subsequently reduce the indirect cost recovery funds used to sustain vital research infrastructure (labs, equipment, safety, administration).






Section 5CAPITAL BUDGET |








